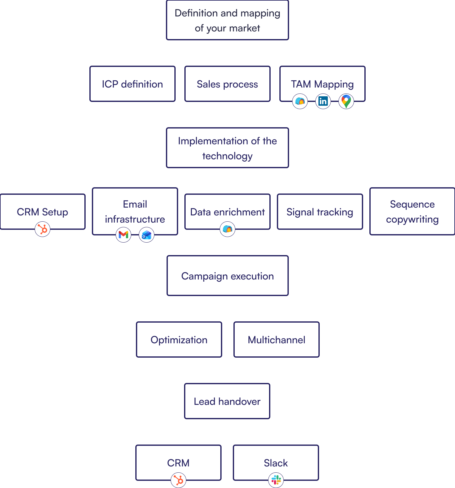
New business via AI-prospecting en marketing- & salesautomation





Van prospecting tot conversie: ik werk met krachtige marketing- en sales tools om jouw acquisitieproces voorspelbaar, efficiënt en schaalbaar te maken. Combineer het beste van automation en AI om je doelgroep hypergericht te bereiken en conversies te maximaliseren.
Of het nu gaat om slimme data-enrichment via Apollo, marketing- en salesautomatisering via HubSpot en n8n, of hypergerichte, AI-gedreven outbound campagnes met Clay, Smartlead en Lemlist – ik zet de juiste tools op het juiste moment in, zodat jij maximale resultaten behaalt.